第六章清朝统治的建立(第7/25页)
事实上,最令人吃惊的是,为了达到把官僚制行政机器的效率提高到可能的水平这一目的,实际上并不需要做多少事情。需要调整,但用不着取代;要做些修补,但并不是另起炉灶、推倒重来。进一步说,这些法律、水利与财政的改良,主要是这样一批人的任务:他们亲身经历过明朝的行政,如今又得到了一个旧日未曾得到的机会,来对他们早已熟悉的那种体制进行某种调整,以使之处于最佳工作状态(参见下表)。总之,这种修补和调整是那些“局内人”的工作,他们如今正在与入侵者合作;这或许部分地又因为,他们也认识到新政府将为他们提供一个在明朝所没有的革故鼎新的机会。从另一面说,新政权也很乐于鼓励与促成这些改良。因为它的领袖、摄政王多尔衮完全相信,天命的维系在于通过一个有效率的、能带来公益的政府,来赢得帝国臣民的忠诚。满族的早期改良的推行,体现了一种循序渐进以臻完美的精神,这与南宋的谨小慎微的保守态度有更多的相似之处,却大不同于北宋那种富于进取的,然而又有教条色彩的理想主义精神。
例如,安徽人、1634年进士、1644年和1645年的刑部给事中孙襄,此刻正关注着法制的改良。那时,部分地由于战争状态,地方官员在司法上颇少约束。孙襄发现,许多年来在量刑上有很大的随意性,在明律之下,不同的判决并无合理的依据。所以,他请求要统一司法体制,使之具有一致性,制定量刑标准,并下发给官员。他的请求得到了批准。后来,在1647年担任了刑部尚书的李化熙的支持下,这种范围有限的改良仍在继续进行。新的刑典被颁布了,各种条格的制定也被提到了日程上来。李化熙的继任者、1631年进士、安徽人张秉贞,清理了刑部一些多年的积案,平反了一批错案,并释放了一批冤囚。这些改良措施的累积效果,是使整个司法体制恢复了一个世纪以前的那种正常秩序,并为18世纪的严密的治安和司法体制奠定了基础。
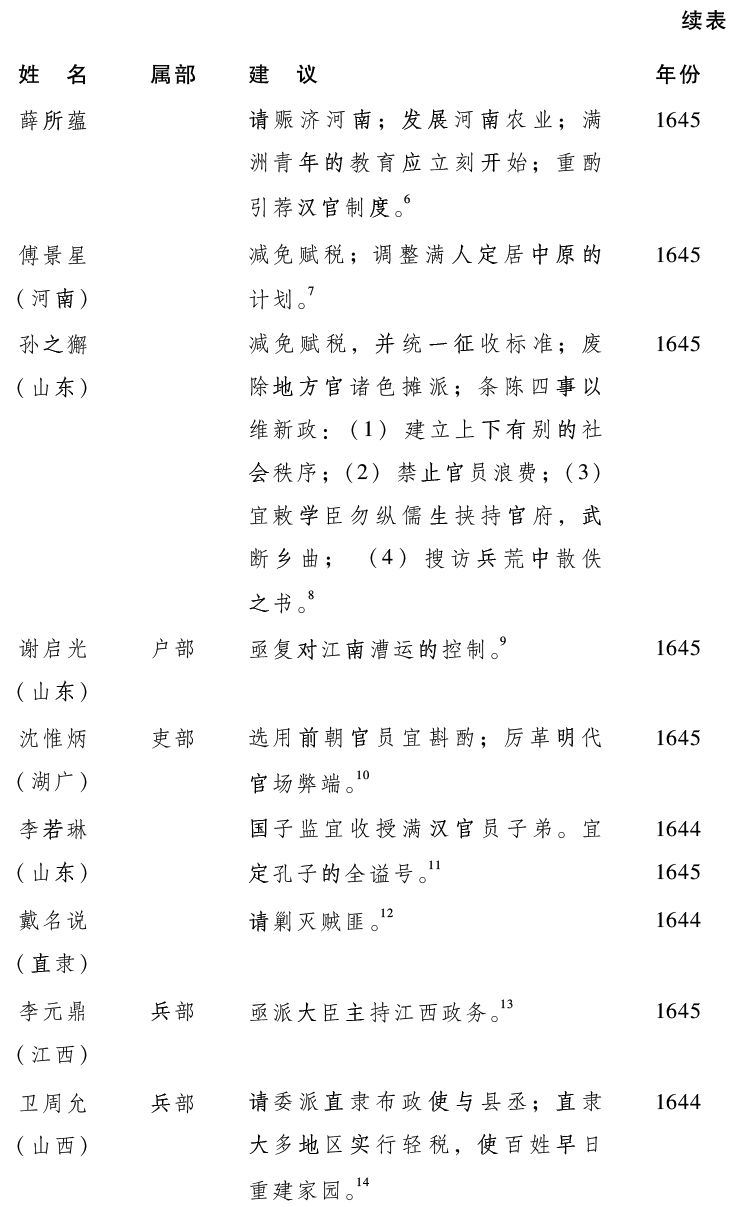
前明官员在多尔衮摄政初期
(1644—1646年)的改革建议


表注:
1.赵尔巽纂:《清史稿》第二四四卷,第6—7页;《清史列传》第七十九卷,第4—6页。
2.《清史稿》第二四四卷,第8—9页;《清史列传》第七十九卷,第40—41页。
3.《清史列传》第七十九卷,第8—9页。
4.《清史稿》第二五六卷,第2—4页。
5.《清史列传》第七十九卷,第47—48页。
6.同上书第七十九卷,第48—49页。
7.同上书第七十九卷,第49—50页。
8.同上书第七十九卷,第25—26页。
9.同上书第七十九卷,第24—25页。
10.同上书第七十九卷,第7—8页。
11.同上书第七十九卷,第23—24页。
12.同上书第七十九卷,第43页。
13.同上书第七十九卷,第49页。
14.同上书第七十九卷,第53—54页。
另一些改革在户部进行。如同我们看到的那样,多尔衮进京后的最早的措施之一,就是宣布废除额外的赋税,特别是明朝最后50年中加派的“三饷”。1644年11月8日,即顺治皇帝登基后不久,这又被确定为一项基本国策。在随后颁布的一些法令中,降低了商品税与贸易税,颁行了新盐法,放松了关卡控制,并减少了税收过程中的非法现象。
如同一再申明的那样,其目的,是把税额严格限制在明朝万历时期额外加征以前所确定的那个额度之内。根据1645年7月21日清政府颁布的诏书:
河南、江北、江南等处人丁地亩钱粮及关津税银、各运司盐课,自顺治二年六月初一日起,俱照前朝会计录原额征解。官吏加耗重收,或分外科敛者治以重罪。凡各派辽饷、剿饷、练饷、召买等项永行蠲免;即正项钱粮以前拖欠在民者亦尽行蠲免。大军经过地方免征粮一半,归顺地方不系大军经过者免三分之一。
贯彻这一政策的困难,在于明廷财政账簿的令人惊讶的状态。当满族人接管了明廷户部账簿后,他们发现税收账目一片混乱。最后两个朝代没有任何税收登记,所以清廷只好以万历年间的赋额为基础来确定税收标准。1646年6月9日,多尔衮下令纠矫财政的混乱状态。这一天颁布了一项诏令,命令大学士冯铨对京城各衙门的钱粮进行一次彻底的清查,并且弄清帝国现在的耕地有多少,解赴京师的税收有多少,存留地方的有多少,以及诸衙门的经费各是多少,而行政长官手中又有多少。
在内责成各该管衙门,在外责成抚按严核详稽,拟定赋役全书,进朕亲览,颁行天下。
这是自从16世纪80年代大学士张居正的税收改革以来的第一次全国性的土地大清查。
尽管这些措施的贯彻情况并不总能让最高统治者完全满意,但这毕竟使政府开始把财政机器上紧了发条。如同我们所能够看到的那样,政府的财政管理经数十年之久才再次稳定下来;但在解决这个问题上,毕竟已经迈出了最初的一步。在此,如同其他方面的行政改良一样,清政府几乎原封不动地保留了明朝原来的制度。但由于这一官僚机器的“祖宗成法”并不是清人自己所有的,因此,他们能够自由地对之做些改动。新政权能够利用一些不大的变动使这一体制重新获得活力与效率。
最终,这些行政改良促进了社会繁荣,并逐渐复兴了中国的经济。但在短期内,那还没有带来直接的社会效益,来减小在中国许多地方激烈的阶级冲突所引起的普遍不满。确实,清政府实行的另一些政策,甚至还加剧了社会动乱,并导致了一系列的反清起义。
满人的弊政
尽管北京的占领军纪律严明,但是,在1644年6月14日建立了一个特别的满军驻防区之后,由于这影响城中61%的居民,一场社会混乱仍然发生了。汉人居民被从这一区域赶了出去,被迫到城南寻找居所。由于1644年天花的传染率特别高,由于满人相信只要与汉人接触就会染上这种疾病,许多汉人被赶到农村去了,过上了长期的隔离生活。尽管京师的一些富裕粮商捐谷接济难民,但这种大规模的种族迁居,仍然引起了极大的困难与怨恨。